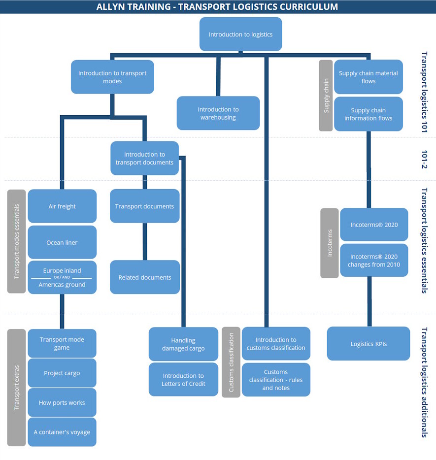
You can find below our current logistics curriculum – all the courses below can be purchased individually or via the full course package.
This curriculum also serves as a suggested learning plan – a recommendation in which order to approach our logistics and other related courses.




